K8AK PM2 مراقبة الجهد ثلاثي الأطوار وتسلسل الطور وفقدان الطور، ريليه K8AK-PM2
نظرة عامة على المنتج K8AK-PM1 K8AK-PM2 مثالية لمراقبة مصادر الطاقة ثلاثية الطور لمعدات ومرافق الصناعات. عرض 22.5 مم. ريلاي مخرجات SPDT مزدوج FEATURES AT A GLANCE • مقاومة أكبر للتداخلات الناتجة عن المحولات...
          
          - Overview
 - Related Products
 
نظرة عامة على المنتج 
K8AK-PM1 K8AK-PM2 
مثالي لمراقبة مصادر الطاقة ثلاثية الطور في المنشآت والمعدات الصناعية. 22.5 مم (العرض). مخرجان SPDT رلايات 
لمحة عامة عن الميزات 
• مقاومة أكبر للتداخلات الناتجة عن العاكسات 
• ريليهات مخرج SPDT مزدوجة، 5 أ عند 250 فولت تيار متردد (حمل مقاوم). مخرجات الجهد الزائد والجهد المنخفض باستخدام ريليهات منفصلة. 
• يدعم وحدة واحدة جميع مواصفات الطاقة العالمية (قابلة للتبديل). 




مواصفات المنتج 
لا   | 
العنصر     | 
البيانات     | 
||
1  | 
الحمل على المدخل   | 
حوالي 4.4 فولت أمبير   | 
||
2  | 
القيمة التشغيلية   | 
تشغيل بنسبة 100% عند القيمة المُحددة   | 
||
3  | 
مرحلات الإخراج   | 
مرحلتين SPDT (تشغيل في وضع المغلق عادة)   | 
||
4  | 
درجة حرارة التشغيل المحيطة   | 
−20 إلى 60°م (بدون تكاثف أو تجمد)   | 
||
5  | 
درجة حرارة التخزين   | 
−25 إلى 65°م (بدون تكاثف أو تجمد)   | 
||
6  | 
رطوبة التشغيل المحيطة   | 
25% إلى 85% (بدون تكاثف)   | 
||
7  | 
الوزن     | 
حوالي 150 جم   | 
||
8  | 
الارتفاع     | 
2000 متر كحد أقصى   | 

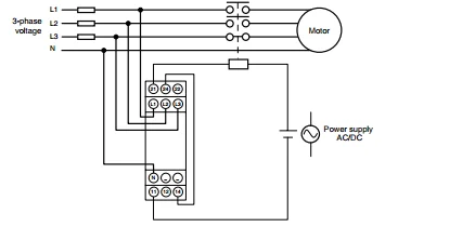
مخطط الطرفية 

مثال على الأسلاك 

أمام 
فئات المنتج   







EN
          
        
                AR
              
                BG
              
                HR
              
                CS
              
                DA
              
                NL
              
                FI
              
                FR
              
                DE
              
                EL
              
                IT
              
                JA
              
                KO
              
                NO
              
                PL
              
                PT
              
                RO
              
                RU
              
                ES
              
                SV
              
                TL
              
                IW
              
                ID
              
                LV
              
                LT
              
                SR
              
                SK
              
                SL
              
                UK
              
                VI
              
                SQ
              
                ET
              
                GL
              
                HU
              
                TH
              
                TR
              
                FA
              
                MS
              
                
                
                
    
            








                      
                      
                      
                      
                      
                      
        
        
          
        
          